您当前所在位置:
首页
>
政务公开
信息类别:
会议公开
文件编号:
信息日期:
2022-05-25 11:51
责任部门:
管委会
信息索引号:
主题分类:
财政、金融、审计
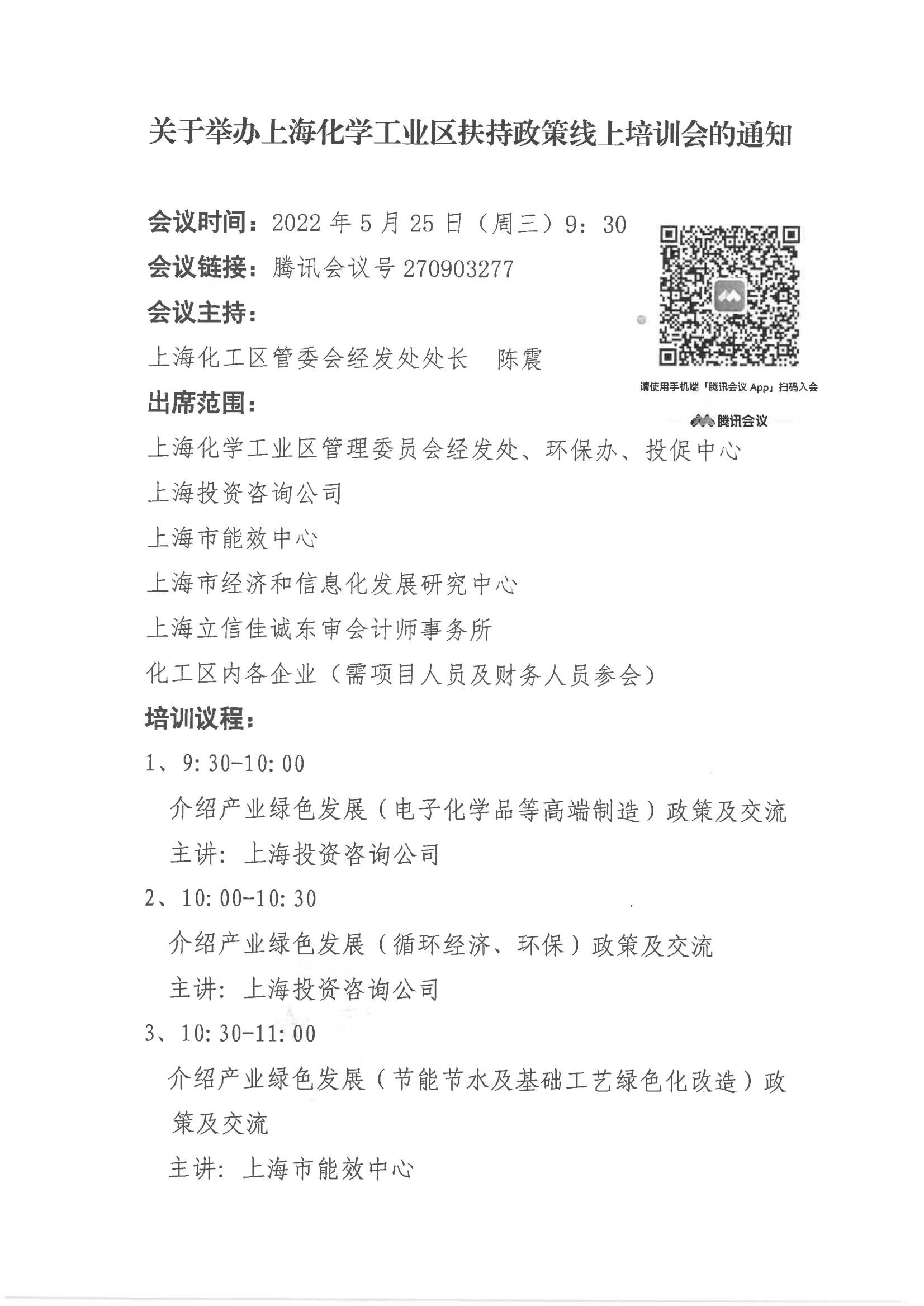
全力抗疫情助企业促发展线上培训会议
发布时间:2022-05-25
浏览次数:
【字体:
大
中
小
】
分享:
政策文件:
上海化学工业区管理委员会关于印发《上海化学工业区关于全力抗疫情助企业促发展的若干政策措施》的通知
附件下载:
2022年上海化学工业区智慧园区建设项目(2)(1).pptx
附件下载:
(节能)化工区绿色产业政策培训会2022-市能效中心.pptx
附件下载:
高端制造项目宣讲.pptx
附件下载:
2022年上海化学工业区科技创新和成果转化专项扶持项目.pptx
附件下载:
(循环)化工区专项扶持宣讲2022(2022.5.25).pptx
扫一扫,在手机打开当前页
意见及建议
这篇文章对您有帮助吗?
有
没有
确定
上一步
下一步
*
姓 名
评论内容
提交
重置